事关学区划分!驻马店一地发布最新公告
驻马店日报微信
2023-08-02 10:28:43
近日
平舆县教育局公布了
2023年义务教育学校招生工作意见
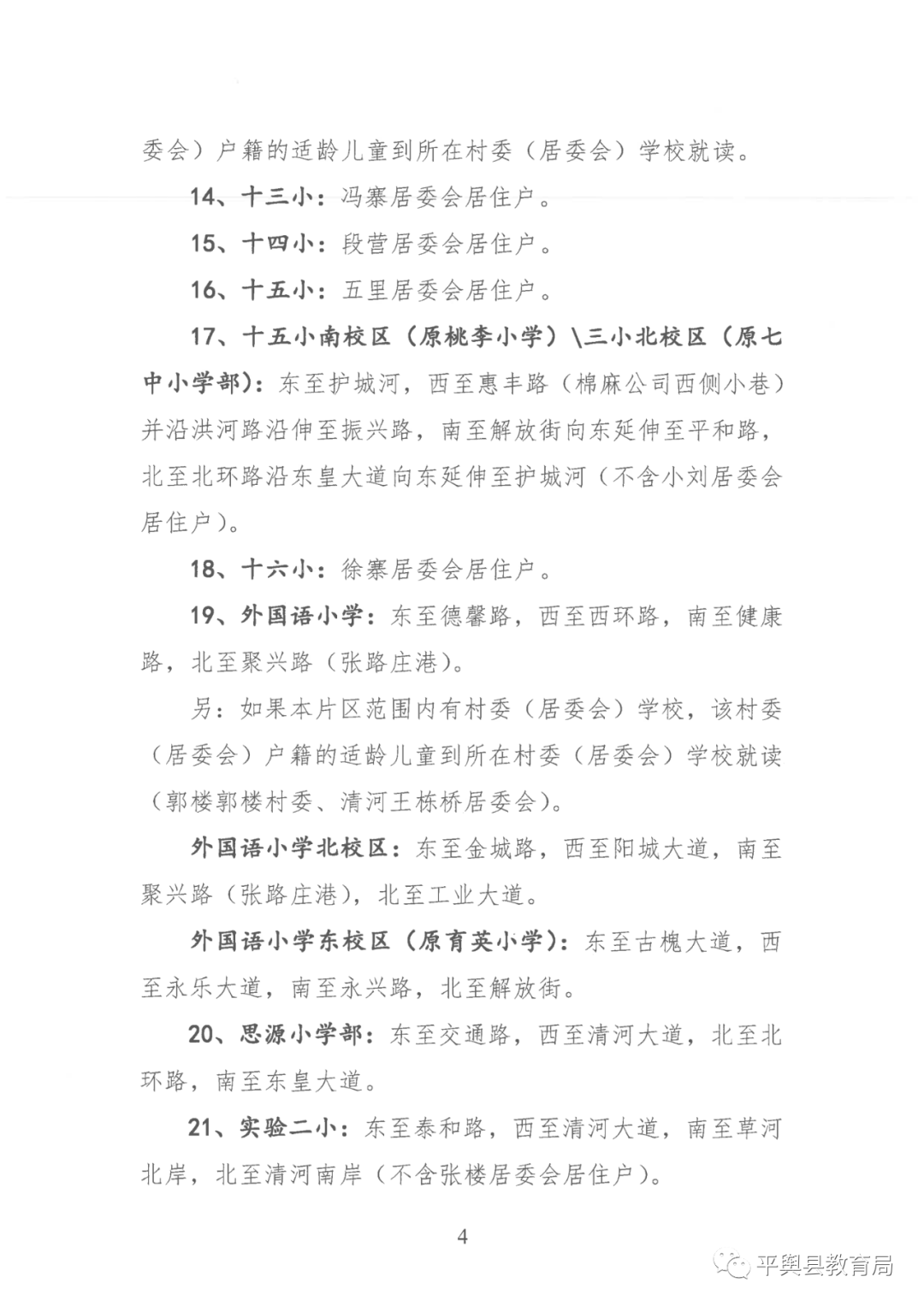
关于调整后城区义务教育学校招生片区范围的说明
快来看看你家属于哪个学区




















近日
平舆县教育局公布了
2023年义务教育学校招生工作意见
关于调整后城区义务教育学校招生片区范围的说明
快来看看你家属于哪个学区



















