报名时间确定!周口一区中小学划片招生范围公布
周口市城乡一体化示范区
2024年义务教育阶段学校招生工作方案
为做好2024年义务教育阶段学校招生工作,建立健全科学、规范、明晰的义务教育招生入学制度,让每个孩子都能享有公平而有质量的教育,根据《周口市教育体育局关于印发<周口市义务教育阳光招生专项行动(2024)实施细则>的通知》(周教基〔2024〕111号)、《周口市教育体育局关于印发<周口市2024年义务教育阶段学校招生入学工作实施意见>的通知》(周教基〔2024〕132号)等文件要求,结合我区实际,制定如下方案。
一、招生入学原则
(一)免试就近入学原则
义务教育学校实行划片招生,学生按划片范围免试入学。
(1)公办中小学校招生登记报名人数少于学校招生计划的,学校应全部录取。
(2)报名人数超过学校招生计划的,按照招生方案录取,不符合招生条件,未被录取的学生,由所报名学校向家长做好入学条件解释工作并及时告知家长,由区社会事务管理局统筹安排到相对就近的其他公办学校入学。
示范区所辖民办义务教育学校办学条件均不符合保留学校标准,不参与九年义务教育招生。
(二)阳光招生原则
实行招生方案公开、招生过程公平、招生结果公布,自觉接受社会监督。各学校要严格执行招生计划和班额规定,有条件的小学、初中招生班额控制在45人、50人以内。
(三)均衡分班原则
起始年级全面落实均衡分班要求,不得通过考试分班,各校各年级不得设立或变相设立重点班,不得举办任何形式的重点班、实验班、快慢班等。
二、招生入学对象
(一)小学招生对象:年满6周岁(2018年8月31日前出生<含8月31日>)的示范区户籍儿童、符合市级及以上相关政策需在我区入学的非本市户籍适龄儿童、符合随迁子女等入学条件的适龄儿童。
(二)初中招生对象:具有示范区户籍或学籍的小学六年级应届毕业生、符合市级及以上相关政策需在我区入学的以及符合随迁子女等入学条件的小学六年级毕业生。
三、报名条件
(一)示范区户籍的适龄儿童入学
1.学生与法定监护人的户籍地址、家庭住房地址一致,均在本校招生范围内的适龄儿童优先安排入学。
需上交学校审核的证件和复印件为:
(1)户口簿和父母双方的身份证;
(2)家庭住房地址需提供房屋产权证或不动产证等房产证明资料;无产权证的商品房,须提供合法购房合同或全额付款票据;无产权证的自建房,须提供建房许可证或可以证明为监护人房产的材料;(农村中小学校在招收区域内学生入学时可减少该项证明材料)。
(3)从河南省义务教育招生服务平台打印的学生网上报名信息表。
2.因示范区旧城改造、拆迁过渡造成人户分离的适龄儿童,已经购买房屋或已经安置的,到房屋所在片区学校按照正常程序提出入学申请。对于确实未安置的拆迁户,其监护人提供有关证明材料,到居住地片区所在学校提出入学申请。拆迁户子女入学需上交学校审核的证件和复印件为:
(1)户口簿和父母双方的身份证;
(2)房屋征收、补偿安置协议或有关证明材料(真实有效且符合其中一个条件即可);
(3)租房合同(租房合同由居住地办事处或社区审核盖章);
(4)省义务教育招生服务平台打印的学生网上报名信息表。
(二)外来务工随迁子女入学
推进“两为主、两纳入、以居住证为主要依据”的随迁子女义务教育入学政策。外来务工随迁子女按照居住证上地址按时到所在片区的学校资格审核、登记报名。
外来务工随迁子女上学需上交学校审核的证件和复印件为:
1.户口簿和父母双方的身份证;
2.现居住地公安部门出具的居住证;
3.务工证明:
(1)父母一方在示范区所辖务工的需提供劳动用工合同和连续缴纳6个月以上的社会保险证明。
(2)正在示范区经商的需提供市场监督管理部门颁发的营业执照(6个月以上)等材料。
4.省义务教育招生服务平台打印的学生网上报名信息表。
已经在示范区购房的随迁子女家庭,其子女入学持已经备案的《商品房买卖合同》或房产证、户口本、网上报名信息表,可按照免试就近入学原则,享受义务教育政策。
(三)保障特殊群体适龄儿童入学
1.保障残疾适龄儿童接受教育的权利。大力推进融合教育,优先采用普通学校随班就读的方式,就近就便安排适龄轻度残疾儿童少年接受义务教育;中、重度残疾儿童少年安排至周口市辖区特殊教育学校就读;对需要专人护理、不能到学校就读的安排送教上门,依法保障其接受义务教育的权利。
2.健全控辍保学联控联保机制。各校要不断完善控辍保学工作方案,组织开展秋季开学劝返复学专项行动,坚决防止因疫、因贫、因病辍学。要聚焦重点地区、重点人群、重点环节、重要时间节点,重点做好残疾儿童、贫困家庭儿童、留守儿童和困境儿童的入学工作,加强教育关爱与帮扶,依法保障适龄儿童少年接受义务教育权利。
3.要贯彻落实好国家、省、市各类教育优待政策,按照有关规定,统筹解决好烈士子女、符合条件的现役军人子女、因公牺牲和病故军人子女、公安英烈和因公牺牲伤残公安民警子女、引进高层次人才子女等优待对象的入学问题。
四、招生办法
(一)网上报名(8月1日至8月5日)
所有符合入学条件的适龄儿童少年(含小学一年级和初中七年级),在2024年8月1日8:00至8月5日24:00时间段内,登录“河南省义务教育招生服务平台”进行网上报名。小学一年级报名登录“河南省小学招生服务平台”(http://ywzs.jyt.henan.gov.cn/xxzs/)、初中七年级报名登录“河南省初中招生服务平台”(http://ywzs.jyt.henan.gov.cn/czzs/),点击“新用户注册?”,学生网上注册时要按照学校公布的划片招生范围,根据本人的地址准确选择学校,设置用户名和密码;注册完成后重新登录小学或初中招生平台,如实仔细填写学生信息、监护人信息、户籍信息、房产信息等,请仔细核对证件编号等重要信息,上传的证件照片要完整清晰,检查无误后再确认提交。各中小学校要帮助本片区内符合入学条件的留守儿童、困难家庭等特殊家庭学生做好网上报名工作。
特别提醒:适龄儿童少年家长(监护人)未在规定时间内登记学生信息的或登记虚假信息的,视为自愿放弃学区内学校的就学资格。
(二)学校审核(现场审核时间8月7日-9日)
1.现场报名认证(8月7日至8月9日)
8月7日至8月9日,适龄儿童的家长把相关证件的原件和复印件交到招生学校初审。
2.学校审核(8月10日至8月20日)
对于报名人数超过学校招生计划的学校,8月10日至8月20日,依据报名信息,学校对家长上交的相关证件进行认真核实,必要时可入户核查。学校审核后,要及时告知未被录取的学生家长,家长接到未被录取的通知后,凭纸质版材料尽快到有空余学位的学校报名。
(三)区级审核(8月13日至8月23日)
区社会事务管理局将对学校的招生信息进行审核,重点核查是否有跨区域招生和违规招生行为。
(四)公示通知(8月24日至8月27日)
中小学校须将起始年级招生录取结果张榜公示,公示无异议后,告知学生家长直接到学校领取《入学通知书》或通过网上直接打印《入学通知书》。
(五)报到入学(8月28日至8月30日)
学生按照规定时间到录取学校报到,办理入学手续。
(六)阳光分班(8月31日前)
各招生学校根据区社会事务管理局批复的招生计划和实际入学人数及班额规定,合理确定学校班级数,提前确定分班时间地点。“阳光分班”现场,要在社会各界代表监督下,对录取的新生按照男女性别合理搭配进行随机编班,不得采取考试、测试方式分班,分班结果要在校园醒目位置公示。分班名单确定后,由学校根据班级数,抽签确定班主任名单,并按照“均衡搭配、结构合理”的原则,安排相应的任课教师。
五、工作要求
(一)加强宣传,落实责任
各学校要高度重视,进一步加强义务教育阶段招生政策的宣传,区社会事务管理局通过周口市城乡一体化示范区官方网站(http://www.zksfq.gov.cn/)、“魅力新区”微信公众号等向社会公布划片招生工作方案,提高社会各界和人民群众对招生政策的知晓度,形成全社会、各部门、各单位齐抓共管,各负其责的良好格局。各义务教育学校要细化工作方案,分工明确,责任到人,及时在校门口公布招生方案、招生区域、报名办法、报名时间、招生咨询电话等招生信息,确保2024年秋季义务教育招生工作规范有序推进。各学校要设立专门服务点,为没有条件网上报名的学生和家长提供设备和咨询服务,设立专用的招生咨询电话,做好学生和家长的服务工作。
(二)规范信息采集,加强学籍管理
全面清理取消学前教育经历、计划生育证明、超过正常入学年龄证明等无谓证明材料;预防接种证明不作为入学报名前置条件,可在开学后要求学生及时提供。应当采集学生基本信息、家庭住址及家长姓名、联系方式等必要信息,严禁采集学生家长职务和收入信息。要按照教育部《中小学生学籍管理办法》《河南省义务教育学生学籍管理实施细则(试行)》和《河南省教育厅办公室关于进一步做好中小学生学籍管理工作的通知》要求,及时做好小学新生注册和初、高中新生学籍接续工作。要加强入学新生学籍管理,严格落实学生“人籍一致、籍随人走”要求,严禁出现人籍分离、空挂学籍、学籍造假和小学毕业生未被录取等现象,严禁为违规跨区域招收的学生和违规转学学生办理学籍转接。
(三)严格落实纪律要求
各学校要严格落实招生“十项严禁”纪律。严禁无计划、超计划组织招生,违规跨区域招生;严禁自行组织或与社会培训机构联合组织以选拔生源为目的的各类考试,或采用社会培训机构自行组织的各类考试结果;严禁提前组织招生,变相“掐尖”选生源和招收已被其他学校录取的学生;严禁公办学校与民办学校混合招生、混合编班;严禁以高额物质奖励、虚假宣传等不正当手段招揽生源;严禁任何学校收取或变相收取与入学挂钩的“捐资助学款”;严禁义务教育阶段学校以各类竞赛证书、学科竞赛成绩或考级证明等作为招生依据;严禁义务教育阶段学校设立任何名义的重点班、快慢班;严禁义务教育学校对学生进行成绩排名,宣传考试状元和升学率;严禁出现人籍分离、空挂学籍、学籍造假等现象,不得为违规跨区域招收的学生和违规转学学生办理学籍转接。
(四)建立监督和问责机制
建立健全监督和违规违纪举报受理机制,及时处置招生工作中出现的突出问题、突发事件,消除影响正常秩序和社会稳定的隐患苗头。对于造成不良影响或严重后果的学校,视情节轻重给予约谈、通报批评、追究相关人员责任等处罚。对于递交伪造证件、提供虚假入学证明材料的学生,取消其报名学校的入学资格。
示范区社会事务管理局设立中小学招生政策咨询和违规招生举报电话:0394-7735032、0394-7992011。
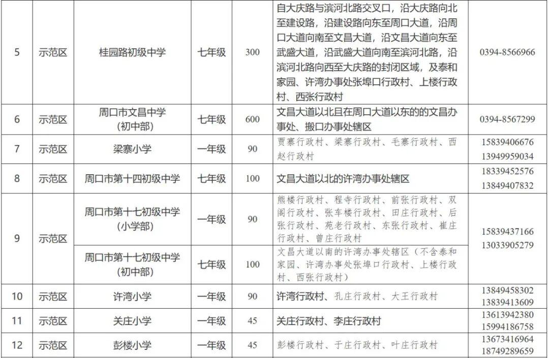
附件:周口市城乡一体化示范区2024年义务教育阶段学校划片招生区域表及招生咨询电话




