事关校外培训(白名单),信阳学生家长速看→
致家长的一封信
家长朋友:
感谢您长期以来对信阳教育体育工作的关心和支持,为持续巩固“双减”工作成果,坚决防止违规校外培训“回潮”“反弹”,全面创建校外培训“平安消费”环境,维护您和孩子的合法权益,在暑假来临之际,信阳市“双减”工作协调机制办公室再次温馨提示您:
谨慎选择非学科类培训机构
选择非学科类培训机构有三步:一查、二看、三签。
1.查资质
一查是否属于“全国校外教育培训监管与服务综合平台”(网址:https://xwpx.eduyun.cn/)上的白名单(非学科类校外培训机构白名单见附件1),要自觉在“白名单”中选择相应的机构参加培训,不到“白名单”外的机构或尚未通过审核的机构参加培训,防范“卷钱跑路”“退费难”等风险。
二查“师资是否合格”。关注从事培训的教师,是否具有教师资格证书或职业技能证书并张贴在校外培训机构显著位置。
三查“收费标准是否上墙”。关注收费项目、收费标准、退费规定等是否在校外培训机构显著位置公示。
2.看安全
请务必选择符合国家消防规定、培训场所安全的合规机构,不去“无证无照”机构或其他违规机构参加培训。
3.签合同
一是缴纳培训费用前,要求与校外培训机构签订教育部和市场监管总局联合印发的《中小学生校外培训服务合同(示范文本)(2021年修订版)》。
二是认真阅读合同条款,明确合同中培训项目内容、质量标准、收费项目及双方的权利、义务和违约责任等,特别要关注涉及课程、从业人员、费用的条款,明确约定退费情形、退费方式,防止培训机构私自修改合同出现“概不退费”等霸王条款,并要求校外培训机构签字盖章。
三是索取正规发票,妥善保管,不要接受与实际培训内容不符的发票和收款收据等“白条”凭证,避免日后维权比较困难。
自觉抵制违规培训行为
目前,信阳市内没有合法合规的学科类校外培训机构,任何面向中小学生开展的学科类培训,不管是机构还是个人均为违法违规行为,一经发现,将严肃查处。确需参加文化、体育、科技类培训的,请务必在“全国校外教育培训监管与服务综合平台”(网址:https://xwpx.eduyun.cn/)内进行查询并选择。不选择证照不全、超范围经营、资金未纳入监管的培训机构;不盲目听信培训机构效果宣传以及“保录保过”等明示或暗示的保证性承诺;不选择以“教育咨询”“教育科技”“文化交流”“校外托管”等名义开设的无办学资质的机构;不参与以“家政服务”“众筹私教”“住家教师”等名义进行的“一对一”“一对多”等隐形变异培训活动和“地下”违规培训;不参加以书吧、AI自习室、游学、研学、冬夏令营、思维素养、国学素养等名义变相开展的学科类培训;不参加在职教师开设的校外辅导班。确有学科培训需求的,可选择登录国家中小学智慧教育平台获取免费推送的学习资源(网址:https://www.zxx.edu.cn/)。
使用“校外培训家长端”APP缴费
为防止发生“退费难”“卷钱跑路”等问题,请各位家长增强风险防范意识,务必在“校外培训家长端”APP选课、购课、依规缴费,一次性缴费不得超过3个月或60课时,金额不得超过5000元。在缴费前,应确认收款方单位名称与培训合同、机构证照上的名称是否一致,切勿直接向机构或员工个人转账缴费。(校外培训家长端App使用流程见附件2)
如您遇到纠纷,首先与机构协商解决;如协商不能解决,请联系文旅、体育和科技部门进行调解;若调解不成,可用法律维护自身合法权益。
监督举报方式
请广大家长朋友树立正确的教育观,理性看待校外培训的作用,让孩子健康、快乐地成长。
教育部颁布了《校外培训行政处罚暂行办法》(自2023年10月15日起已施行),依法深化校外培训监管,规范校外培训行政处罚行为,让合规者受到保护,让违法者付出代价。
《校外培训行政处罚暂行办法》第二十条规定:校外培训机构超出办学许可范围,有下列行为之一的,由县级及以上人民政府校外培训主管部门或者其他有关部门责令限期改正,并予以警告;有违法所得的,退还所收费用后没收违法所得;情节严重的,责令停止招收学员、吊销许可证件:
(一)线下培训机构开展线上校外培训的,但是以现代信息技术辅助开展培训活动的除外。
(二)线上培训机构开展线下校外培训的。
(三)非学科类培训机构开展学科类校外培训的。
(四)学科类培训机构开展非学科类校外培训的。
(五)其他超出办学许可范围开展培训活动的。
一旦发现隐形变异违规学科培训或在职教师有偿补课等行为,可关注信阳市教育电视微信公众号,通过随手拍小程序进行举报,或发送邮件至xqmbjyk@163.com进行举报。
若发现非学科类校外培训机构办学行为不规范、无办学资质、违规开展学科类培训、没有按要求签订培训合同、没有通过APP缴费等行为,应向文旅、体育和科技部门进行投诉。(监督举报电话见附件3)
孩子是祖国的未来,让我们共同携手营造良好社会氛围,构建和谐教育生态,一起守护孩子健康快乐成长。感谢您对教育体育事业的理解、支持与配合。
附件:
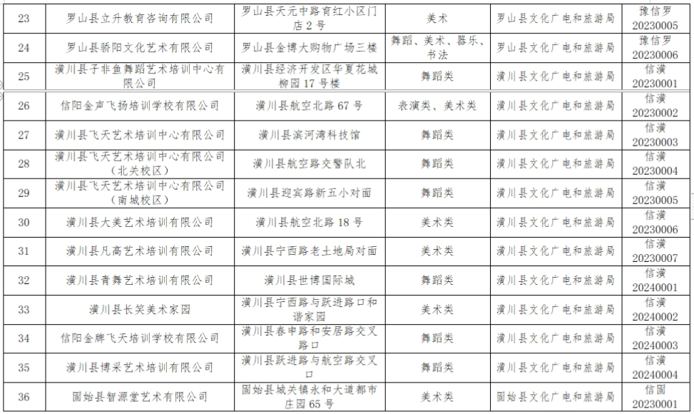
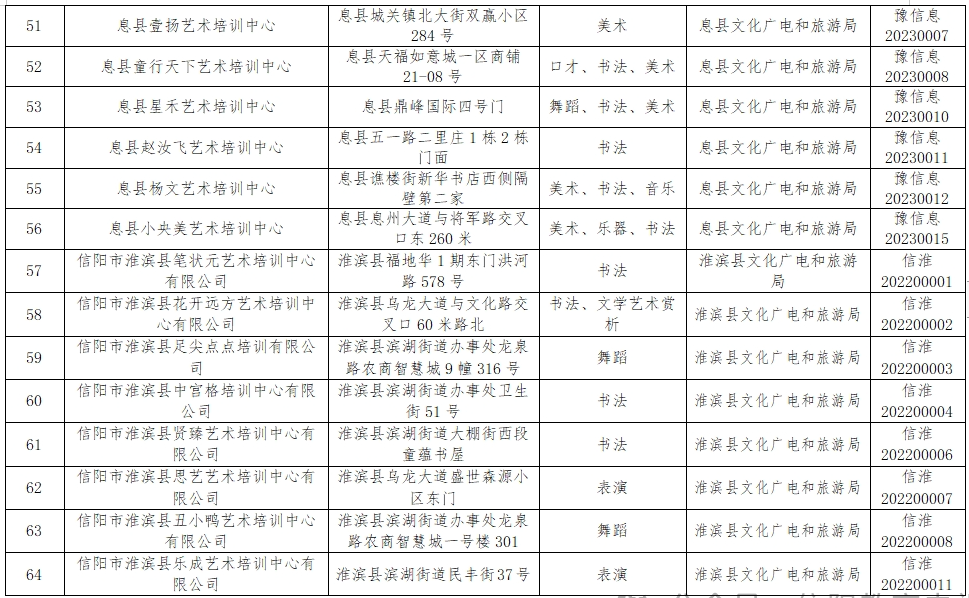
1.信阳市非学科类校外培训机构白名单
2.校外培训家长端App使用流程
3.监督举报电话
2024年7月1日








(点击查看大图)
校外培训家长端App使用流程
1.安装校外培训家长端App。在手机应用市场/应用商店/App Store中搜索校外培训家长端。
2.关联孩子信息,完善签订合同人信息。安装成功后打开App,注册并登录账号后进入“我的”页面,点击“设置”“关联孩子”“添加孩子信息”,输入姓名、选择性别和证件类型、输入证件号码,点击“保存并提交”。点击“设置”→点击“合同签订人信息”→点击“编辑”→输入监护人姓名、联系电话、联系地址、选择证件、输入证件号码、点击“提交”。
3.购买课程。填写完相关信息并关联孩子后,即可选择机构进行购买课程,签署电子合同并支付费用,费用会直达培训机构资金监管账户。培训机构完成授课,在经家长确认同意后,监管银行才会将相应消课费用拨付至培训机构结算账户。
监督举报电话
信阳市文化广电和旅游局:0376—6301899
信阳市科技局:0376—8093690
信阳教育体育局竞技体育科:0376—6253580
信阳市“双减”工作协调机制办公室:0376—6211580