地市聚焦
首页
新闻
就业
公务员
教师招聘
升学
高考
通讯员
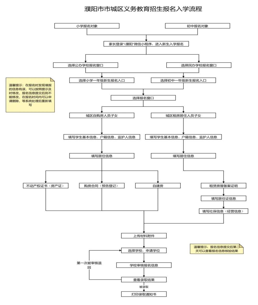
濮阳市经开区公布中小学招生划片范围!
濮阳经开区教育微信
2024-08-09 17:33:05
了解更多教育资讯 请扫描二维码 关注河南省教育网