重要通知!濮阳市部署开展义务教育阳光招生专项行动
为贯彻落实教育部、省教育厅关于义务教育阳光招生的工作部署,全面加强我市义务教育招生入学管理工作,促进教育公平,维护群众切身利益,决定在全市范围内组织开展义务教育阳光招生专项行动(2024)(以下简称专项行动)。具体方案如下:
一、工作目标
通过开展专项行动,全面排查义务教育招生入学工作中人民群众反映强烈的突出问题,进一步完善义务教育免试就近入学和公民同招入学政策、规定程序及办法,增强招生入学工作的科学性、规范性和透明度,坚决整治“暗箱操作”“掐尖招生” 等现象,严肃查处各类违规招生行为,健全公平入学长效机制,进一步提高人民群众的教育满意度。
二、主要措施
(一)落实招生入学政策,强化招生统一管理。市、县(区)教育部门要对照《中华人民共和国义务教育法》《国务院关于深化考试招生制度改革的实施意见》《教育部关于进一步做好小学升入初中免试就近入学工作的实施意见》,以及近年来教育部和我省义务教育招生入学有关工作的通知要求,全面排查本辖区已有招生入学政策措施内容,坚决纠正或废止不符合国家和我省政策精神和要求的规定和做法。各县(区)要加强招生统一管理,按照相关规定落实教育优待政策,明确和规范高层次人才等各类享受教育优待政策特殊群体子女的实施依据、范围、条件标准和程序,将民办学校招生纳入审批地管理,与公办学校同步招生,招生范围仅限于审批地,严格执行招生计划,规范电脑随机录取程序;拔尖创新人才早期培养、外语艺术体育类办学特色学校的特殊类型招生政策要严格按省级教育行政部门政策执行;市教育局直属义务教育学校和高校附属义务教育学校全面纳入属地招生管理、实行统一招生政策;加强学生学籍管理,严格按照“一人一籍,籍随人走”的学籍管理要求,及时做好小学新生学籍注册和初中新生学籍接续工作。
(二)保障学位供需平衡,合理划定招生范围。以县(区)为单位,综合人口变化、城镇化趋势等因素,实时掌握区域内适龄儿童人数变化情况,分城乡、分片区开展学位供给情况分析预警,对存在学位缺口的区域和学校,有针对性合理制定挖潜扩容工作方案,综合运用新建改扩建、盘活挖潜存量资源、集团化办学、政府购买民办学校学位等方式,多措并举、全力以赴挖潜优质教育资源,持续扩充优质公办学位,确保学位供需平衡。科学调配补充师资,有效防止起始年级出现“大班额”,确保符合入学条件的适龄儿童少年 “应入尽入”。各县(区)要科学划定公办学校招生服务片区,对出现学校布局调整、学龄人口变化较大、两校或多校间招生片区完全重叠等情况确需重新优化调整的,应坚持稳妥有序原则,在科学评估、审慎论证、广泛征求意见的基础上优化调整片区范围,并提前向社会公布。对新建义务教育学校和民转公学校,要科学制定优化学区划分和招生方案。
(三)严肃招生工作纪律,严格规范招生行为。各县(区)要全面落实教育部、省教育厅和市教育局阳光招生专项行动部署和要求,及时召开工作部署动员会,全面开展专项行动排查整治工作。招生期间要定期摸排,全面掌握义务教育学校、培训机构有关情况,对涉嫌违规招生投诉学校发出督办提醒函,进一步压实其主体责任。约谈提醒重点学校校长,提前防范叫停违规招生苗头,召开严肃招生工作纪律集体谈话会。各级招生工作人员要签署规范招生承诺书,加强负面典型案例警示教育,全面加强招生人员廉洁招生教育,推进全流程、全环节、全人员规范招生、阳光招生。各义务教育学校要严守招生纪律,在全市营造严肃招生、规范招生的主基调。要对照教育部中小学招生入学“十项严禁”规定,针对招生编班重点环节,对区域内义务教育学校开展全面排查,坚决纠正各类违规行为,确保全覆盖、无遗漏。
(四)强化招生信息公开,优化招生入学流程。各县(区)要主动加强信息公开,增加招生入学工作透明度,接受社会监督。要提前通过互联网等多种方式公布辖区内每所义务教育学校招生政策、招生计划、划片范围、报名条件、招生程序等群众关心的重要信息;严格审核民办学校招生简章、招生计划并按要求公开;招生录取各个环节信息及时向社会公开。建立响应机制,指导区域内热点学校对社会和家长关心关注的问题及时予以回应、面向公众公开声明;建立专门的招生入学热线并向社会公布,畅通政策咨询、举报申诉等渠道。要严格落实国务院关于进一步优化政务服务提升效能的政策部署,优化招生入学流程。各县和工业园区义务教育招生报名要统一使用“河南省义务教育阶段招生管理服务平台”;华龙区、经开区和示范区要统一使用市城区“一网通办”招生管理服务平台,全面落实招生入学全流程网上办理,实行专人负责、分级审核、相互检查的监督机制。简化入学报名材料,优化复核流程,推动实现区域内户籍、房产、居住证、社保等入学相关信息互通共享,利用信息化手段自动比对审核入学证明材料,落实“高效办成一件事”要求,“让信息多跑路,让群众少跑腿”,切实减轻群众负担。要规范信息采集,加强学生及家长信息保护,严格按照学籍信息采集表内容采集信息,防止通过各类APP、小程序随意反复采集学生相关信息。
(五)做好控辍保学工作,保障特殊群体入学。要健全和落实控辍保学长效机制,教育部门要联动有关部门落实义务教育各方法定责任,及时更新疑似辍学和辍学学生台账并加强劝返复学工作,确保控辍保学实现“常态清零”;要加强辍学儿童、进城务工人员随迁子女、留守儿童、事实无人抚养儿童、孤儿、家庭经济困难儿童、残疾儿童等特殊群体入学保障工作,确保所有适龄儿童少年平等接受义务教育,应入尽入、应保尽保;要全面落实“两为主、两纳入、以居住证为主要依据”的随迁子女教育保障要求,精简入学证明材料,巩固并稳步提升进城务工人员随迁子女在公办学校就读比例;要按照“零拒绝”“全覆盖”原则,依法保障适龄残疾儿童少年享受平等适宜的教育,确保能够接受普通教育的适龄残疾儿童少年就近随班就读,提高残疾儿童少年入学率;建立本地农村留守儿童、事实无人抚养儿童、孤儿、家庭经济困难学生等群体的入学工作台账,健全与公安、民政等部门信息共享制度。
三、行动安排
(一)动员部署阶段(5月28日-5月31日)。各县(区)按照本方案要求,科学制定专项行动实施细则,明确工作任务、要求、方法、步骤和措施,建立专项行动领导机制和工作机制,明确部门职责,加强协作配合,抓紧召开工作会议进行动员部署。
(二)全面排查阶段(6月1日-6月10日)。市、县(区)教育部门和学校要紧紧围绕“招生政策、招生行为、招生信息公开、招生入学流程、保障特殊群体入学、加强学生学籍管理“六项整治”内容,全面开展自查自纠,建立问题整改台账。
(三)集中行动阶段(6月11日-9月30日)。各县(区)要严格按照专项行动确定的重点任务和要求,紧盯关键环节,全面抓好问题整改,确保专项行动取得实效。
(四)总结阶段(10月1日-10月20日)。市、县(区)教育部门全面总结专项行动工作开展情况并逐级上报总结材料。
四、工作要求
(一)加强组织领导,细化工作安排。义务教育招生入学工作是中央关心、群众关切、社会关注的重大民生工作。各县(区)、各学校要切实提高政治站位,将专项行动作为解决人民群众急难愁盼的重要事项。市教育局成立义务教育阳光招生专项行动工作组。各县(区)教育部门也要成立相应组织,加强工作部署,统筹指导和督促检查。要切实履行本地义务教育招生入学工作主体责任,实行“一把手”负总责,分管领导具体负责,明确岗位职责,加强与相关部门协调配合,认真实施专项行动,确保工作实效。各县(区)要细化工作安排,认真制定本辖区专项行动方案并进行工作部署。根据专项行动重点任务、整治内容和工作要求,对本辖区义务教育学校招生政策开展全面排查,有针对性地调整完善相关政策并部署年度招生工作。市教育局将对各县(区)招生行为开展全过程跟踪指导和检查抽查。
(二)加强宣传引导,做好舆情处置。各县(区)教育部门要与宣传部门、新闻媒体通力合作,坚持正确的舆论导向,广泛宣传义务教育优质均衡、学校规范办学行为、集团化办学、实施素质教育的典型做法和先进经验。要认真接听群众热线电话,回应群众诉求和关切,通过阳光热线、新闻发布会、政策解读指导会、视频宣传、一图懂、一问一答等多种形式,提升政策宣传效果。同时做好招生季防诈骗宣传,引导学生和家长提高防范意识。对不实招生信息主动发声、及时辟谣、释疑解惑,营造阳光招生良好氛围,引导家长形成合理就学预期。要建立招生入学工作应急协调机制,成立工作专班,加强招生每个环节风险隐患研判、监测预警和信息收集,研究应对措施,主动化解矛盾纠纷,做到预防在先、发现在早、处置在小。各县(区)教育部门要在当地党委(党工委)、政府(管委会)的领导下,主动对接公安、信访、网信等相关部门快速稳妥处置突发事件,严厉打击招生诈骗和虚假宣传行为,采取有效措施做好舆情处置,确保社会大局和谐稳定。
(三)加强招生监管,强化督导问责。各县(区)要加强对招生工作监管,坚持“阳光”招生,确保整体工作在社会监督下进行。科学制订本辖区招生入学实施方案,建立工作推进制度、划片决策制度、入学监督制度、信息公开制度和责任追究制度。建立健全监督和违规违纪举报及申诉受理机制,主动向社会公布举报电话。加强对招生期间问题频发、舆情较多的学校的指导督促,督促各学校严格遵守招生纪律,守住稳定、安全、廉洁三条底线。对于违规招生行为,发现一起查处一起,严肃追究有关责任人的责任。
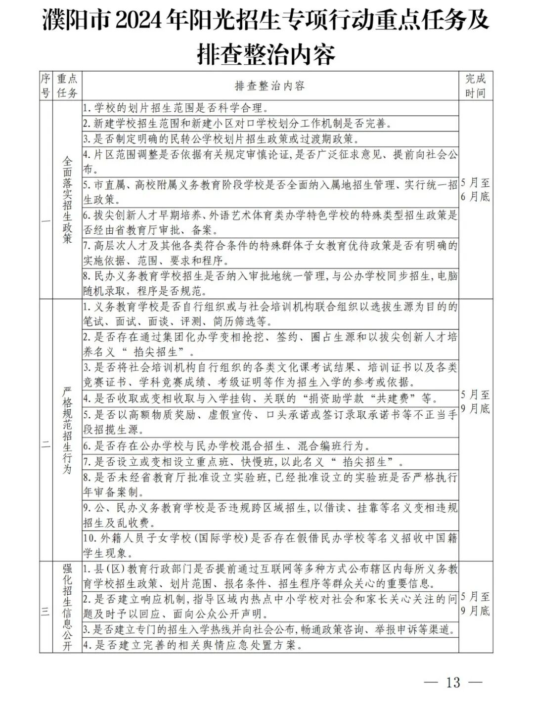
附件:濮阳市2024阳光招生专项行动重点任务及排查整治内容

