最新“白名单”出炉!共计19家
洛阳晚报教育周刊微信
2024-05-11 10:08:10
近日
西工区文旅局公布了
一批文化艺术类
校外培训机构“白名单”
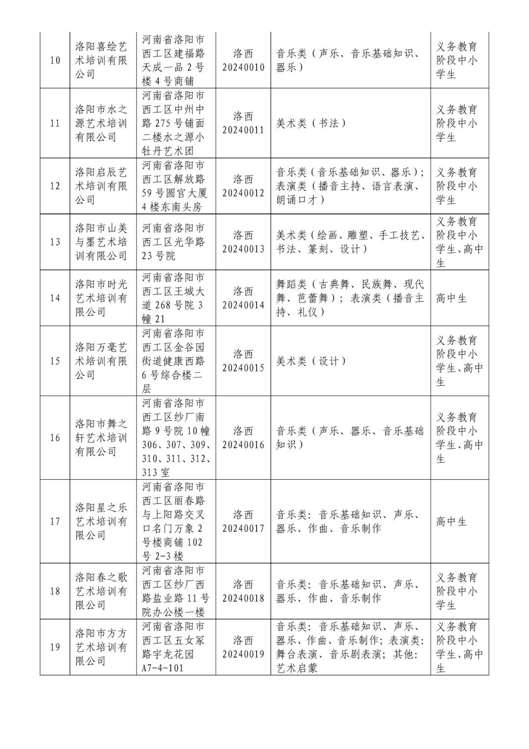
西工区文化艺术类
校外培训机构“白名单”
为严格落实国家“双减”政策,进一步加强文化艺术类校外培训机构规范化管理,经各文化艺术类校外培训机构自主申报、西工区文旅局审核同意,截至目前,西工区已有19家文化艺术类培训机构取得了线下培训办学资质,现将文化艺术类校外培训机构“白名单”公布如下:


提醒广大家长和学生注意:
一、选择合规培训机构
如果您的孩子确实需要参加校外培训,请在文化艺术类校外培训机构“白名单”中选择。
二、规范签订培训合同
与机构签订《中小学生校外培训服务合同(示范文本)》(2021年修订版),明确培训项目、培训要求、培训收退费及违约责任、争议处理等内容;切勿听信销售人员口头承诺,提防合同出现“概不退费”等霸王条款。
三、审慎缴纳培训费用
不缴纳时间跨度超过3个月或60课时的费用,且单次缴费不得超过5000元;主动索取正规收费发票,防止出现“卷钱跑路”等情况,确保自身权益不受损害。自觉抵制“预付费享优惠”等促销诱惑,避免盲目冲动落入消费陷阱。
四、自觉抵制违规行为
依据《中华人民共和国民办教育促进法》第六十四条之规定,“白名单”之外的均为未经行政主管部门审核同意、无办学资质的违法违规培训机构,且其办学条件达不到相应标准,存在较大安全隐患和风险,一旦发生“卷钱跑路”“退费难”以及安全事故,您的维权将无从保障。
请家长朋友们一定要高度重视,坚持安全第一,爱护孩子,做到远离白名单之外的违法违规培训机构,避免您的合法权益受损。
文化艺术类校外培训机构投诉电话:63892827