划片范围公布!2024年焦作市义务教育招生入学政策问答来了!
为方便家长及适龄儿童少年
了解2024年焦作市义务教育
招生入学政策相关情况
焦作发布了政策问答
一起来看看吧
一、招生对象范围是什么?
小学:招收年满6周岁(2018年8月31日及以前出生)的适龄儿童。
初中:招收小学应届毕业生。
二、报名需要提供的资料有什么?
我市常住户口招生对象需提供户口本、房产证(或不动产权证书);随迁子女需提供原籍户口本、居住证、务工证明(劳动合同;经商办企业需提供营业执照等)。
三、符合什么条件可以到片区内公办学校就读?
房产与户口地址须一致,且均在义务教育学校划片范围内,可就读片区内公办学校。房产所有人须为学生的父母或祖父母、外祖父母。未交付的房产不能作为学生入学依据。
四、房产和户口不一致的如何处理?
市五城区常住户籍招生对象房产和户籍不一致:一是有房无户。本人家庭所购学校片区内房产,因客观原因,该房产对应地址公安部门暂时无法办理户籍迁入手续的,由房产所在片区学校调查核实,并报区教育局审批备案后,可安排至房产对应的片区学校就读。因主观原因不愿将户籍迁入片区学校房产对应地址而导致房产和户籍不一致的,到现户籍所在地对应的片区学校报名并进行资格审核,或由房产所在区教育局按照相对就近原则统筹安排至辖区内学校就读。二是有户无房。单位集体户口或个人家庭户口在市区无房产的招生对象,由户籍所在地区教育局以实际居住情况为依据按照相对就近原则统筹安排入学。户籍所在地对应的房产如已出售,该户籍不能作为入学依据。
当片区内符合条件的报名学生人数超过学校招生计划时,学校按照“房户一致”优先原则组织招生。六县(市)可根据本地实际情况,统筹安排本县(市)常住户口招生对象房户不一致情况的学生就读工作。
五、随迁子女如何报名入学?
在我市经商、办企业或务工的随迁子女入学,需提供父母(双方或一方)或其他法定监护人在有效期内的居住证、原籍户口本、务工材料(劳动合同;经商办企业需提供营业执照)。监护人到就近公办学校或区教育局指定报名点进行报名登记,由区教育局按照相对就近原则统筹安排入学。
六、小学初中报名流程和时间安排是什么?
(一)报名登记(8月8日—8月10日)
8月8日—8月10日,市区常住户籍适龄儿童的法定监护人携带户口本、房产证(或不动产权证书)等材料到申请就读的片区公办学校或民办学校进行报名登记。随迁子女的法定监护人携带原籍户口本、居住证、务工材料等到区教育局指定报名点进行报名登记。
(二)资格审核(8月11日—8月18日)
8月11日—8月14日,学校审核相关报名材料。材料不齐的,学校一次性告知家长需要补充的材料;不属于划片范围的学生,退回材料,通知家长到所对应片区学校报名。
8月15日—8月18日,市、区教育行政部门对所属学校招生情况进行复查。
(三)招生录取(8月19日—8月21日)
8月19日—8月20日,公办学校和民办学校进行录取。其中,公办学校录取片内学生、享受教育优待政策对象、教育行政部门统筹安排的随迁子女等。民办学校根据审批的招生计划进行录取,当符合入学条件的报名人数少于民办学校招生计划时,可直接录取;报名人数超出招生计划的民办学校,采取电脑派位、随机录取。
8月21日,未被民办学校录取的学生携带相关证件到片区内公办学校报名并进行资格审核,如片区内公办学校学位已满(达到或超过每班55人),由所在区教育行政部门按照相对就近的原则,安排至其他学位有余的公办学校。
(四)处理遗留问题(8月22日—8月25日)
8月22日—8月25日,市、区教育行政部门处理招生遗留问题。
各招生学校具体时间安排以学校招生简章或公告通知为准。
七、我市民办义务教育学校招生范围是什么?
民办义务教育学校的招生范围仅限于所在县(区)域。违规跨县(区)域招收的学生无法办理学籍转接。特别提醒:学生和家长不要听信个别学校的虚假宣传,不要参加任何学校以任何形式组织的提前招生报名或缴费,以免造成影响孩子正常入学或个人财产损失的不良后果。
八、哪些民办学校需要电脑派位?
我市继续实行民办义务教育学校电脑派位、随机录取办法。当符合入学条件的报名人数少于民办学校招生计划时,可直接录取,不再进行电脑派位;报名人数超出招生计划的民办学校,采取电脑派位、随机录取。因此,不是所有民办义务教育学校都需要进行电脑派位。
九、九年一贯制民办义务教育学校小学毕业生能否直升本校初中?
九年一贯制或十二年一贯制民办学校小学直升初中政策,由各县(市、区)教育行政部门结合工作实际,研究出台本地具体的招生录取办法,原则上凡直升人数超过初中招生计划的均须由教育行政部门采取电脑派位、随机录取方式组织招生。
十、跨区域(含跨片区)就读初中学生能享受普通高中分配生待遇吗?
凡招收的七年级新生到政策规定的招生范围外学校就读(随迁子女、政策优抚对象子女、南水北调拆迁安置和棚户区改造按照政策安置的学生、因片区内学校学位已满由教育行政部门安排至相对就近学校的学生除外),三年后中招不享受普通高中分配生待遇。温馨提醒:学生和家长应全面准确了解我市招生和升学政策,正确选择片内学校就读,以免影响个人未来升学规划。
市、县教育行政部门招生咨询电话
沁阳市教体局 0391-5281055;
孟州市教体局 0391-8150099;
博爱县教体局 0391-8663973;
武陟县教体局 0391-7273628;
修武县教体局 0391-7188095;
温 县教育局 0391-6185220;
解放区教育局 0391-2923687;
山阳区教育局 0391-3998151;
中站区教育局 0391-2952172;
马村区教育局 0391-8395857;
高新区教体局 0391-3127850;
焦作市教育局 0391-2992821.
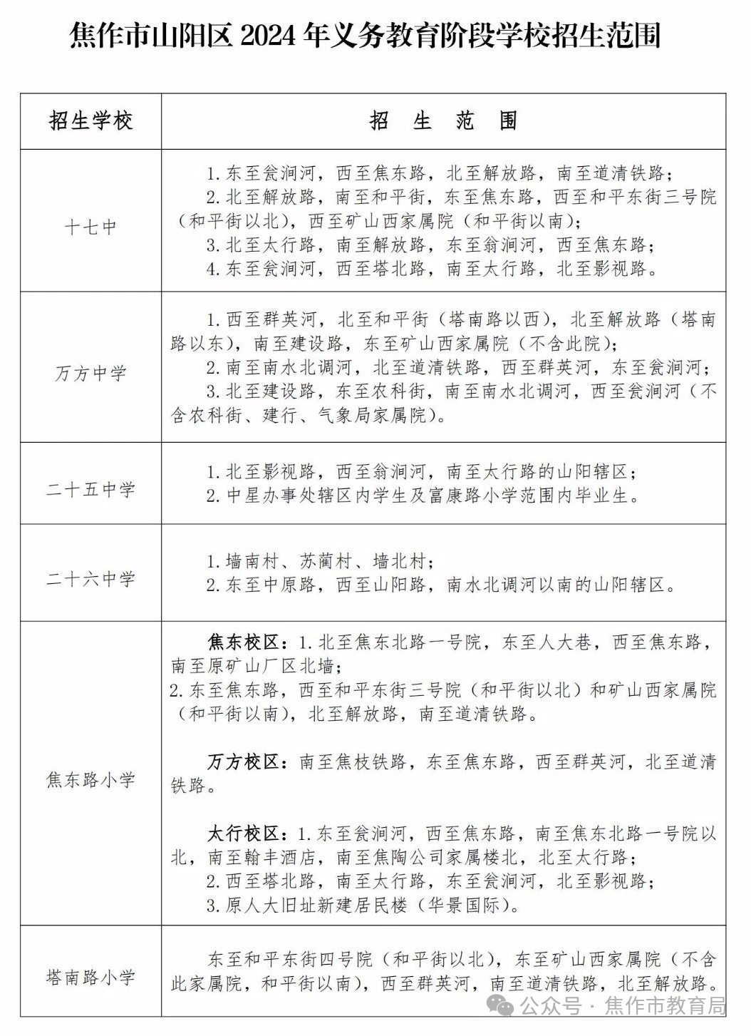
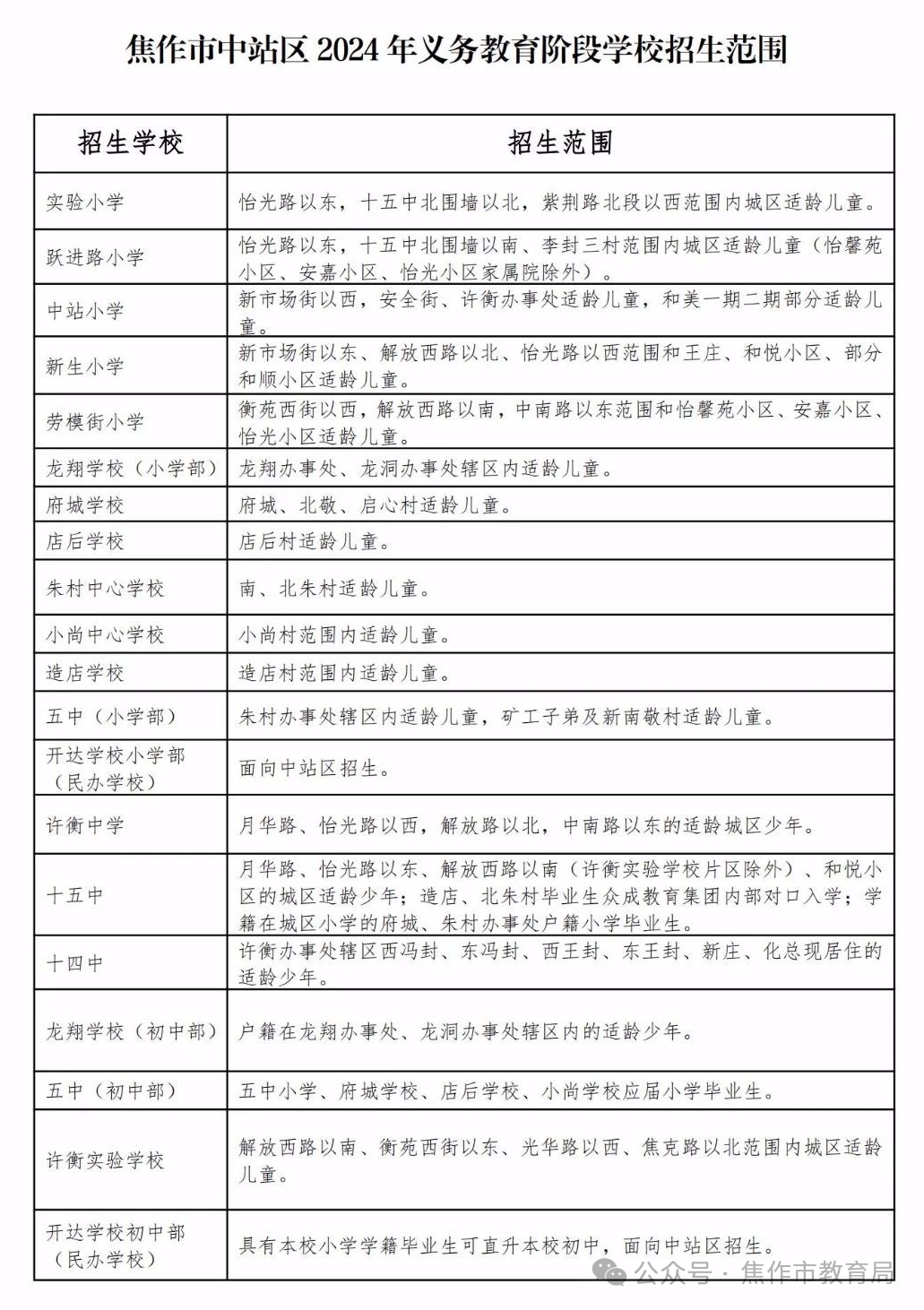
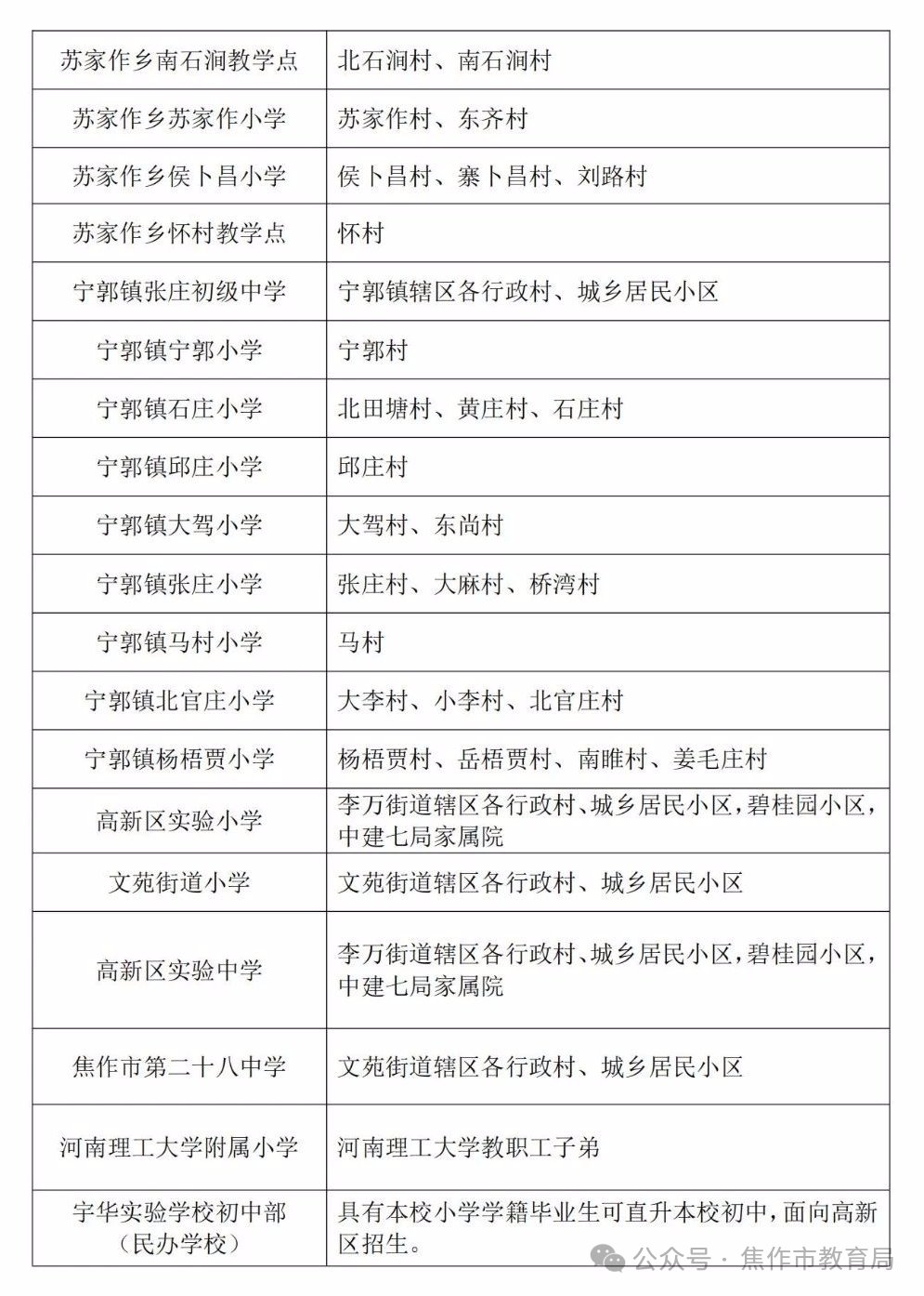
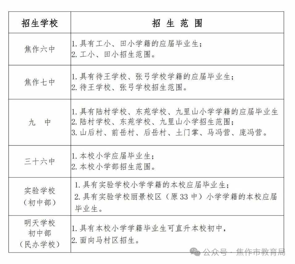
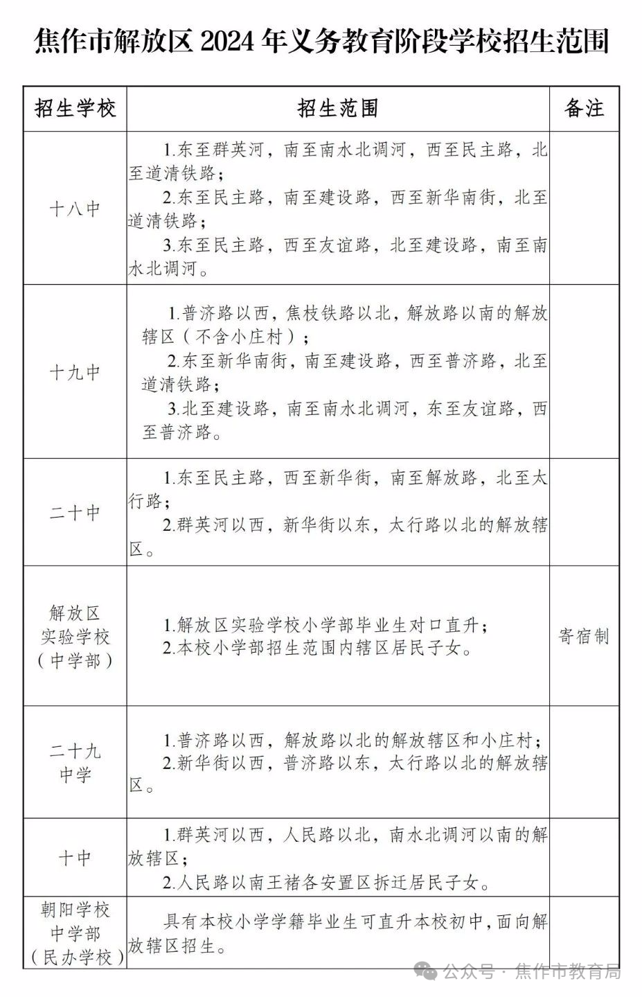
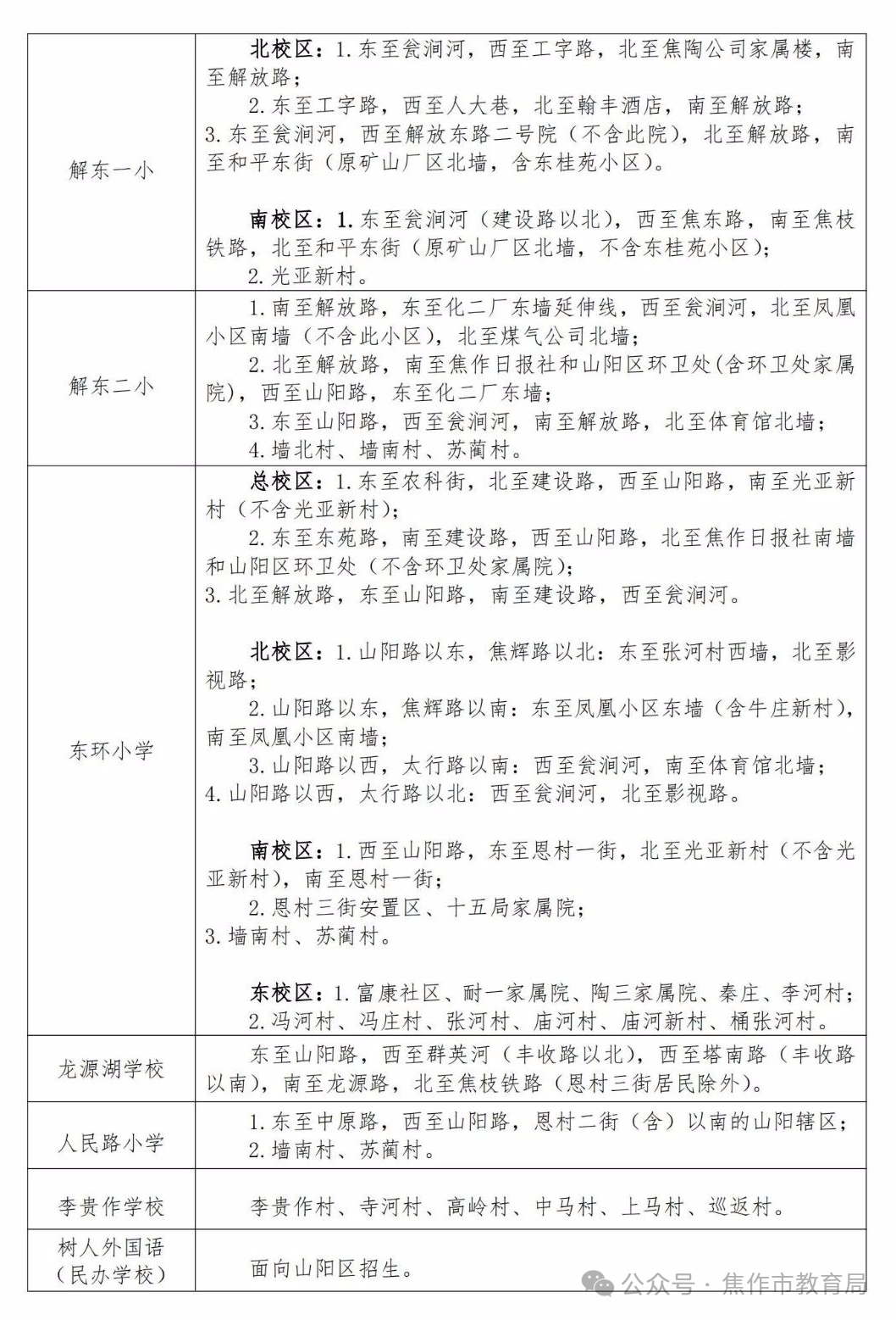
2024年焦作市直和五城区义务教育阶段学校的招生范围已经划定
市教育局直属学校
(点击图片可放大查看)

解放区学校




山阳区学校


中站区学校

马村区学校


高新区学校

