“2024年安阳市社会事务进校园白名单”公布
安阳市教育局微信
2024-07-16 10:22:00
为贯彻落实河南省委教育工作领导小组秘书组《关于开展规范社会事务进校园为中小学教师减负专项整治工作的通知》(豫教组秘〔2024〕10号)精神,切实减轻中小学教师负担,我市制定了社会事务进校园准入标准,建立了申请审批制度,并确定了2024年安阳市社会事务进校园白名单,现予以公告。
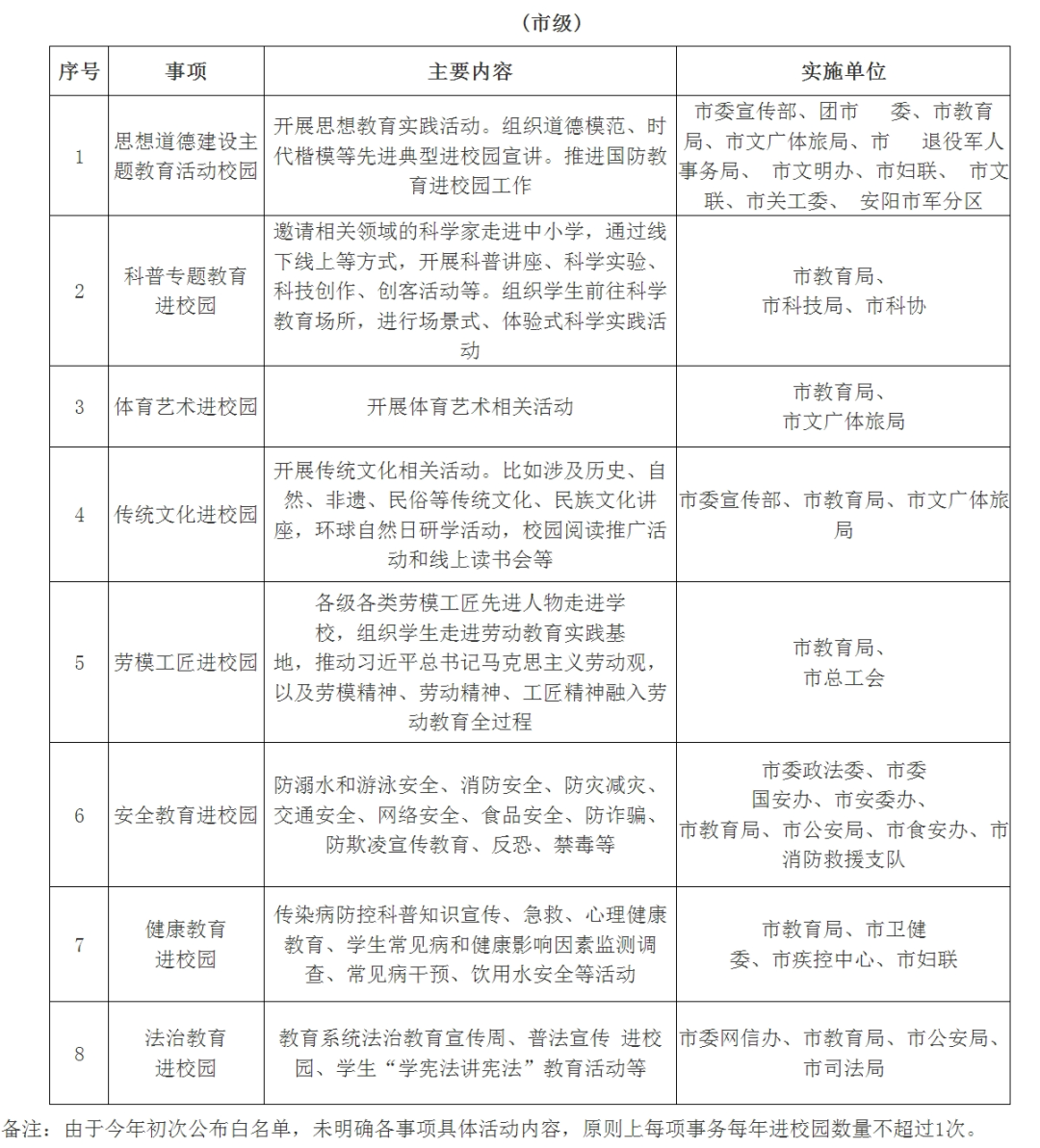
2024年安阳市社会事务进校园白名单
