2023年漯河市郾城区消防救援大队招聘镇政府专职消防救援队队员5人公告
政府专职消防队伍是我国消防救援力量体系的重要组成部分,依法承担火灾扑救和应急救援工作,是国家综合性消防救援队伍的重要补充力量,在防灾减灾救灾工作中发挥着重要作用。漯河市消防救援支队有着光荣历史和优良传统,是一支救民于水火、助人于危难的队伍,守护人民群众生命财产安全,服务漯河经济社会发展,涌现出了大批先进典型,是英雄展示的舞台、人才成长的摇篮。
公告如下
根据《河南省人民政府办公厅关于加强基层消防力量建设的通知》,结合我区对基层镇专职消防人员的需求,经区委、区政府同意,决定面向社会招聘镇专职消防救援驾驶员5名。现将有关事项公告如下:
一、招录人数
招聘镇专职消防救援驾驶员5名(郾城区乡镇),均为男性。
二、招收条件
(一)镇专职消防救援驾驶员招聘条件:
1.具有中华人民共和国国籍,遵守宪法和法律,品行端正,自愿从事消防工作;
2.身体素质好,无重大疾病,具有履行职责的身体条件;
3.年龄18周岁以上至35周岁以下;
4.具有高中(中专)及以上学历;
5.退伍人员、退出消防救援队伍消防员及专职消防队员优先;
6.报考驾驶员要求有B2或A类驾驶证(A3除外)两年以上驾龄;
(二)有下列情形之一的人员不得报考:
1.受过党纪、政纪处分人员在影响期内的;
2.正在接受纪律审查或涉嫌违法犯罪正在接受司法调查尚未作出结论人员;
3.受过刑事处罚的人员;
4.法律、法规规定不符合岗位要求的其他情形。
三、报名方式
报名时间:2023年8月21日至28日(上午8:00-12:00,下午15:00-18:30)
报名地点:漯河市郾城区消防救援大队(郾城区太行山路510号)(报名表可到队领取填写)。
招聘形式:采取体能测试、面试相结合的方式进行。
报名咨询电话:0395-6510119
四、招收程序
(一)报名提交资料
镇专职消防救援队驾驶员携带材料:有效居民身份证原件及复印件1份;毕业证原件及复印件1份;退伍军人携带退伍证原件及复印件1份;一寸近期红底免冠照片4张;《郾城区公开招聘镇专职消防救援队队员报名登记表》1份(见附件1);B2证或A类(A3除外)驾驶证原件及复印件1份(限报考驾驶员岗位)。
(二)体能测试
资格审查合格者确定为参加体能测试人员。体能测试时间及地点另行通知。
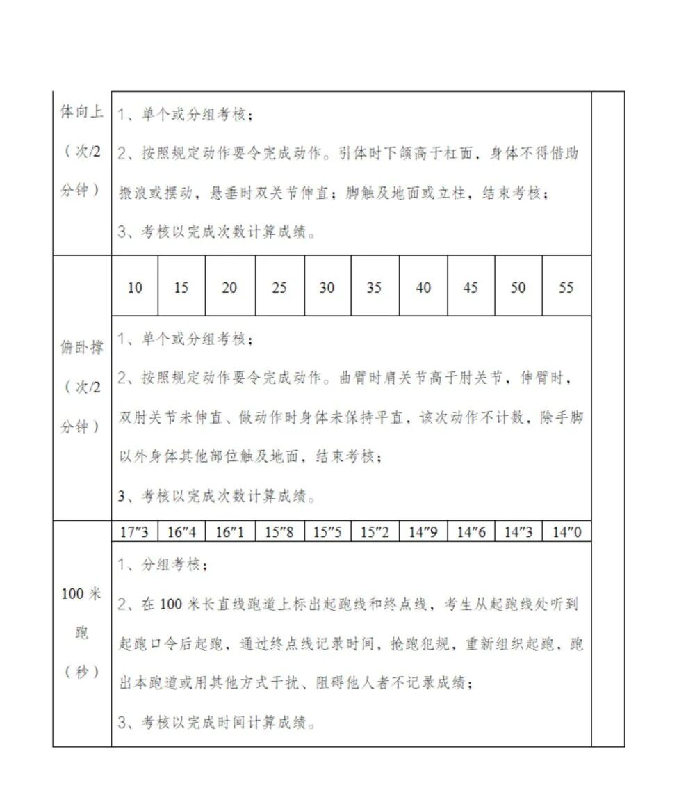
体能测试主要检测招聘人员的基本体能素质,共设置1000米跑、立定跳远、单杠引体向上、俯卧撑、100米跑五个项目,满分100分,各项成绩分别按20%计入体能考核总分。体能测试项目及标准见(附件2)。
(三)面试
(1)根据招聘人数与参加体能测试人数1:1.2的比例,按照体能测试成绩从高分到低分确定进入面试人员,遇有比例内体能测试成绩并列的人员,可一并进入,如达不到招聘比例要求,以实际体能测试合格人员作为进入面试人员。
(2)面试形式:面试采取结构化面试形式,面试时间10分钟,满分为100分。面试分数保留小数点后两位。
(四)总成绩
总成绩=体能测试成绩×60%+面试成绩×40%。
五、体检与考察
(一)体检:根据考试总成绩从高分到低分的顺序,按照招聘岗位1:1的比例确定体检对象。考试总成绩并列的,按体能测试成绩高低确定参加体检人选。参加体检人员统一到指定医院参加健康体检,体检标准参照人力资源和社会保障部、卫生部《关于修订〈公务员录用体检通用标准(试行)〉及〈公务员录用体检操作手册(试行)〉的通知》(人社部发〔2010〕19号)有关规定执行。体检费用考生自理。
体检对象放弃体检或因体检不合格出现岗位缺额的,按考试总成绩从高分到低分依次等额递补。
(二)考察。体检合格的人员确定为考察对象。考察工作由区消防救援大队公开招聘工作领导小组组织实施,通过对考察对象德、能、勤、绩、廉情况进行全面考察,考察时查阅本人档案及有关资料,进一步核实报考人员是否符合报考资格条件,确认报名提交的信息和材料是否真实、准确。
考察阶段因考核不合格及自愿放弃出现岗位缺额的不再递补。
聘用及有关待遇
公示结束无异议培训上岗后办理聘用手续,签订聘用合同。工资和基本养老、医疗、工伤、失业等社会保险按照规定办理。
岗位分配由区消防救援大队组织实施,人员管理由消防救援大队和所在镇政府共同负责管理。
纪律与监督
本次招聘工作严格贯彻“公开、平等、竞争、择优”的原则,坚持按规定的程序、条件和标准组织实施,严禁弄虚作假、徇私舞弊,招聘工作全程接受监督。
附件1:2023年郾城区公开选聘镇专职消防救援队队员报名登记表。
附件2:体能测试项目及标准。



